Upgrade to Pro — share decks privately, control downloads, hide ads and more …

Software designing your models and architecture...

Sponsored · Your Podcast. Everywhere. Effortlessly. Share. Educate. Inspire. Entertain. You do you. We'll handle the rest.

Software designing your models and architecture to fit with the culture

Software stakeholders and users approach technology through the lens of their cultural norms and worldviews. As software designers, we often introduce new concepts and terminology to better address those needs. This can mean adapting or even reshaping their cultural perspectives. But culture, by nature, seeks consistency and conformity, providing a framework to our daily chaos. This consistency can make language and models rigid, often leading to ambiguity. So, how can we navigate and reshape these ingrained cultural perspectives and behaviours during software design?

Join our interactive workshop that explores the dynamic relationship between organizational culture and software design. This session offers a balanced mix of theoretical insights into how cultures function and impact our professional lives, coupled with practical exercises to help implement these concepts. We will delve into the critical role of culture in shaping software design, with a special focus on 'symbols' as a core cultural element. Participants will engage with a domain model that illustrates how language, as a cultural symbol, significantly influences both domain-specific and software contexts. Through hands-on exercises, we'll examine techniques to grasp the cultural significance of these symbols, equipping participants to either adapt effectively or employ strategies and heuristics to transform them. This includes practices such as experimenting with alternative narratives, using storytelling to understand and convey culture, and leveraging humor as a cultural lens. The workshop will conclude with a series of case studies presented through interactive discussions, showcasing the application of various techniques and heuristics in collaborative software design. These studies will highlight both successes and challenges in navigating and reshaping cultural symbols and behaviors.

Avatar for Kenny Baas-Schwegler

Kenny Baas-Schwegler

February 03, 2025

More Decks by Kenny Baas-Schwegler

Other Decks in Design

Transcript

  1. Designing Software Means Changing Language: How Architecture Can Adapt to

    the Culture Avraham Poupko This workshop tackles integrating software design with organizational culture. It focused on understanding cultural "symbols," especially language, to successfully introduce new software. You'll learn to identify these symbols and either adapt your designs and terminology or reshape the organizational language. This helps you navigate resistance to new ideas, ultimately creating software that solves problems and avoids the "This is just the way we do it" trap. @apoupko in/avrahampoupko Independent consultant and trainer in Software architecture, technical leadership, and sociotechnical systems design @kenny.weave-​ it.org /in/kenny-​ baas/
  2. Check-​ in - Impromtu networking We'll do a check-​ in

    with an activity called 'Impromptu Networking.' This exercise is structured into two dynamic rounds, each lasting five minutes. In each session, you'll be randomly paired with 2-3 other participants in a breakout room. Here's what you will do in each round: Introduce yourself: You'll start by introducing yourselves to each other. Cultural Exchange Through Food: Dive into a dialogue about how food is significant in your culture. Discuss for instance unique culinary traditions, favourite dishes, or how food brings people together or brings them apart in your family or community. The Social Aspect of Dining: Alternatively, you can discuss social customs related to dining out, like paying for dinner at a restaurant. Share your experiences or cultural norms from your country or culture. Regroup and Reshuffle: After each round, we'll reconvene in the main room. You'll then be randomly assigned to a new group, giving you the opportunity to meet and interact with different people.
  3. What role Humour plays in a culture Choose your player

    #comedy #fyp #viralshort #fyp シ I will forever be thinking of Smithy's bhunas #GavinAndSta…
  4. What is culture? If you ask 100 anthropologists to define

    culture, you’ll get 100 different definitions. However, most of these definitions would emphasize roughly the same things: that culture is shared, transmitted through learning and helps shape behaviour and beliefs. Culture within organizational settings is the collective cognitive and affective aspects that govern membership in a business organization. This encompasses shared meanings, assumptions, norms, and values that shape and are manifested through work-​ related behaviour. Within an organization, culture is encoded in symbolic, textual, and narrative structures, following the functionalist tradition, is linked to the structural causes and consequences of cultural forms and their relationship to measures of organizational effectiveness. Hence, culture is viewed not just as a set of shared practices and beliefs but also as a strategic element that can be designed to enhance organizational performance. Organizational culture is the pattern of basic assumptions that a given group has invented, discovered, or developed in learning to cope with its problems of external adaptation and internal integration, and that have worked well enough to be considered valid, and, therefore, to be taught to new members as the correct way to perceive, think, and feel in relation to those problems. - Edgar Schein
  5. Characteristics of culture 1. Culture is Learned Not innate or

    genetic, but acquired through enculturation and socialization. Learned both formally (in institutions like schools and churches) and informally (from family, friends, media). 2. Culture is Shared A collective phenomenon shared by members of a group or society. Includes shared practices, beliefs, values, and understandings. Diverse within a culture, influenced by gender, age, subcultures, and countercultures. 3. Culture is Based on Symbols Utilizes symbols to convey meanings, beliefs, and values. Symbols are arbitrary and culturally agreed upon (e.g., language, art, religious symbols). Language is a key symbolic element, enabling cultural transmission. 4. Culture is Integrated A complex, interconnected system (holism). Changes in one aspect can influence other parts. Comprises various elements like education, technology, family, religion, and government. 5. Culture is Adaptive Facilitates human adaptation to diverse environments. Includes both adaptive and maladaptive elements. Cultural adaptation can be relative and change over time. 6. Culture is Dynamic Continuously evolving and changing. Influenced by diffusion, acculturation, independent invention, and globalization. Interacts and exchanges ideas with other cultures. nideffer.net Characteristics of Culture If you ask 100 anthropologists to define culture, you'll get 100 different definitions. However, most of these definitions would emphasize roughly the same things: that culture is shared, transmitted through learning and helps shape behavior and beliefs. anthropology4u.com Characteristics of Culture In a previous post, I talked about culture. I'd like to expand on that post here, and go into more detail on the characteristics of culture. There are many definitions of culture, but the most famous one is from E. B.
  6. Culture is Based on Symbols Symbols are key elements in

    expressing and communicating the values and beliefs of a society. They take various forms—​ objects, actions, words, sounds—​ and carry specific meanings recognized within a culture. Examples include national flags symbolizing a country's identity, religious icons representing faiths, and colours conveying different meanings in various cultures. These symbols are not just communicative tools but also reinforce social cohesion and cultural identity. In the age of globalization, while there is an enriching exchange of cultural symbols, there's also a risk of cultural homogenization. Understanding these symbols is crucial for appreciating the deeper values and shared experiences of a society.
  7. Language is an important symbol Language is a very important

    cultural symbol. It's more than just words; it's a way to share ideas and feelings. Each language has its own way of saying things, which can tell us a lot about what is important to the people who speak it. For example, in some languages, there are many words for snow, which shows that snow is a big part of their life and culture. In the United States, the bald eagle is a symbol of freedom and strength. In Japan, cherry blossoms symbolize the beauty and brevity of life. In language, the English word "home" is not just a place to live, but it also suggests comfort and safety. In Spanish, "sobremesa" is the time spent talking around the table after a meal, showing the value of family and conversation in Spanish culture. "Gezellig" is a Dutch term describing a cozy, sociable, and pleasant atmosphere or feeling, often associated with being in good company or enjoying a warm, comfortable setting. By speaking Klingon, I not only make myself understood to people from Klingon, but I am making a cultural statement.
  8. Exercise 1 Please take a sticky note and record any

    cultural symbols you observed during the check-​ in conversations, or any that come to mind currently. As you do this, consider whether any of these symbols might also function as language symbols.
  9. Why is this important for us? Business stakeholder Domain Experts

    Other roles involved in designing and building software Code Represents Communicates Communicates Software Team Communicates Bounded context: A description of a boundary (typically a subsystem, or the work of a particular team) within which a particular model is defined and applicable Ubiquitous Language A language structured around the domain model and used by all team members within a bounded context to connect all the activities of the team with the software. It is a designed language!
  10. verraes.net Design and Reality Reframing the problem through design. Where

    does the ubiquitous language come from? “The domain model will typically derive from the domain experts’ own jargon but will have been “cleaned up,” to have sharper, narrower definitions.” ― Eric Evans, Domain-​ Driven Design: Tackling Complexity in the Heart of
  11. Agenda Part I: Observing the current cultural symbols Part II:

    Designing a new domain model Part III: Heuristics for introducing/changing symbols in a culture
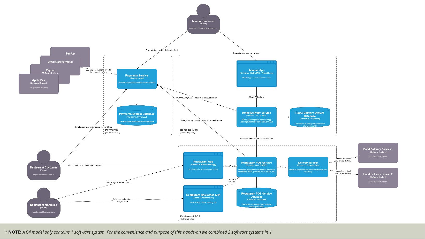
  12. * NOTE: A C4 model only contains 1 software system.

    For the convenience and purpose of this hands-​ on we combined 3 software systems in 1
  13. * NOTE: A C4 model only contains 1 software system.

    For the convenience and purpose of this hands-​ on we combined 3 software systems in 1
  14. restaurant POS Takeout app Home delivery ordering Takeout Customer Select

    products for home delivery Know delivery time Legend / Key User Need capability External capability User Depends on Process Software System Make an order for home delivery Pay For home delivery order Home delivery Fulfilment Restaurant employee Accept order Request food deliverer for a specific time Prepare order for home delivery Hand over order to deliverer Product page Home delivery order page Payment module Home delivery service restaurant POS Payments This is a fixed time configured in the restaurant service Payment provided Restaurant POS service Delivery broker Takeout app Takeout Customer When does my delivery arrive? What orders do I need to prepare Home delivery service Food delivery services Restaurant backoffice SPA Food Deliverer Deliver food Home delivery Restaurant POS The home delivery service can query the restaurant service for the statis of the order which changes based on the activities Based on order status change in the restaurant service the home delivery service makes a simple ETA. Go fix: Create a software design that will give an accurate ETA before completing the order. And if you can improve the delivery ETA at the same time that is even better! learnwardleymapping.com Landscape A map of physical terrain is visual, specific to the battle at hand, and includes the position of troops and obstacles relative to an anchor (magnetic North).
  15. Exercise 2 - Fishbowl design We will form a group

    of 3-5 participants who will collaborate with Kenny and Avraham on the design challenge at the whiteboard. The remaining participants will arrange themselves in a semi-​ circle around this group (a Fishbowl), observing their process. While observing, please note any significant symbols, patterns, or other noteworthy elements. After approximately 8-10 minutes, we will rotate participants, ensuring everyone has the opportunity to both design and observe. Following 2-3 rotations, we will convene for a group discussion to share and analyze the observations gathered.
  16. What makes a word significant Denzel Washington: "It's Not Color,

    It's Culture." | Urban Vi… YouTube For a word to become a culturally significant symbol, it typically undergoes a process of: Association: The word becomes linked with specific cultural experiences, events, or values. Repetition: It is used consistently in cultural practices, rituals, or everyday life. Emotional resonance: It evokes strong feelings or memories within the cultural group. Shared understanding: Its symbolic meaning is widely recognized and agreed upon within the culture. 1. 2. 3. 4.
  17. Breaking up Problems 💡One of the reasons words can become

    ambiguous is when a word lacks the cultural weight to be a symbol..... or when the isolation of a department, such as IT, from the dominant business culture results in a failure to recognize and transfer its cultural symbols. "You will notice that to break up a problem into its various parts involves the examination of symbols, involves, that is, the careful scrutiny of the language used to see what it really means." - Mary Parker Follett (Constructive Conflict) Reference By Ruth Malan
  18. New Gig economy Takeout Customer Order in Food Home Delivery

    System Restaurant POS Payment System Payment Providers Delivery providers visible Invisible Value Chain Licensed under https://creativecommons.org/licenses/by-​ sa/4.0/ Based on User needs Mapping and Wardley Mapping: https://teamtopologies.com/key-​ concepts-​ content/exploring-​ team-​ and-​ service-​ boundaries-​ with-​ user-​ needs-​ mapping Evolution Genesis Custom build Product (+rental) Commodity (+Utility) Restaurant owner Increase revenue by optimising use of kitche Home chef Sell 'left over' food New gig system
  19. Bounded Context Canvas Home delivery ....for sale Buy .... Payments

    ... bought Enables home cooks to list, sell, and facilitate delivery of their homemade food to local customers. Prototype ????
  20. Exercise 3 - Design the gig boundary We will divide

    into several smaller groups, each consisting of 3-4 participants. Each group will begin designing a domain model for the company's proposed new software system. You have the flexibility to approach this task in the manner your group deems most effective. Notice, what are some possible cultural significant symbols?
  21. Changing culture There are two notable ways of changing the

    behaviour of a collective - one is through its collective memory (i.e. art) and hence changing the meaning of a collective's narratives, symbols & rituals. The other is through changing what narratives, symbols and rituals are spread. - Simon Wardley
  22. Tactics for changing culture Reinterpretation of Historical Events - Offer

    alternative narratives of past events, highlighting different aspects or perspectives. Recontextualizing Symbols - Shift the meaning associated with a symbol by placing it in a new context or associating it with different values. Subverting Rituals - Maintain the form of a ritual but subtly alter its meaning or intention. Creating Counter-​ Narratives - Develop compelling stories that challenge the dominant interpretation of existing narratives Using Art and Literature - Employ artistic mediums to explore and express new interpretations of existing symbols and narratives. Humor and Satire - Utilize humor to expose the contradictions or absurdities within established narratives, making them less powerful. Grassroots Movements - Organize community groups that focus on promoting alternative interpretations of existing narratives and symbols. Tactics for Reframing the Collective Memory - Changing Meaning Tactics for Reframing the Collective Memory - Changing Meaning Create new symbols as language - on·o·mat·o·poe·ia Amplifying Desired Narratives - Utilize platforms to give greater visibility to specific narratives and symbols. Creating New Symbols and Rituals - Utilize platforms to give greater visibility to specific narratives and symbols. Changing metaphor, changing words.
  23. Exercise 4 - What are your tactics? We will be

    using a 1-2-4-​ All approach. First, please individually reflect on and develop a tactic to ensure the symbols within your domain model will fit or shift within the existing culture. After a designated period, you will have the opportunity to discuss your strategies with your assigned breakout group. Finally, we will reconvene as a whole group to discuss the proposed strategies collectively.
  24. @kenny_baas @[email protected] Key Takeaway @apoupko in/avrahampoupko "Refactoring functions and variable

    names in an IDE might be straightforward, but transforming names which represents symbols ingrained in a team's or organization's culture poses a far greater challenge." -- Avraham Poupko, Kenny Baas-​ Schwegler