Upgrade to Pro — share decks privately, control downloads, hide ads and more …

當開發遇上包裝: AI 如何讓產品從想法變成商品

當開發遇上包裝: AI 如何讓產品從想法變成商品

在開發遇上製造的關鍵節點,重新定義了「新產品,新包裝」導入的製造價值鏈。
我們整合 AI、資料解析、設計驗證與微型工廠系統,打造全流程自動化打樣與生產協作平台——Cympack。

無論你是追求品牌升級的創業者,或是希望導入數位流程的製造商,Cympack 為品牌客戶提供:
• 🧠 自動解析設計與訂單資料
• 🖨 印前檢查與模型可行性驗證
• 📅 排程優化與自動工單管理
• 📦 打樣即服務,驗證即交付
• 🤖 AI 代理團隊與 Human-in-the-loop 決策架構

Cympack 核心相信:「每一次打樣,都在替你的品牌累積信任感。」
現在就加入 Cympotek,讓 AI 成為你產品誕生的最佳夥伴。

🔗 https://www.cympotek.com/
📩 [email protected]

Turning ideas into products—faster, smarter, and with confidence

At the intersection of product development and manufacturing, Cympotek redefines the true value of packaging.
Through the integration of AI, data parsing, design validation, and micro-factory operations, we’ve built Cympack—a fully automated prototyping and production collaboration platform.

Whether you’re a growing brand aiming for faster product launches or a manufacturer looking to digitize your process, Cympack empowers you with:
• 🧠 Automatic design & order file parsing
• 🖨 Prepress checks and feasibility validation
• 📅 Smart scheduling and auto-generated work orders
• 📦 Prototyping as a service, with real-time output
• 🤖 AI agent collaboration with human-in-the-loop decision-making

We believe: “Every prototype is a building block of brand trust.”
Join Cympack now and make AI your strongest partner in product creation.

🔗 https://www.cympotek.com/
📩 [email protected]

Avatar for Caesar Chi

Caesar Chi

May 23, 2025
Tweet

More Decks by Caesar Chi

Other Decks in Programming

Transcript

  1. About Cympotek Cympotek 信集界隸屬正美集團,母公司正美集團是大 中華地區規模最大專業包材標籤印刷服務供應商 15處全球據點 55+ 年豐富經驗 500強國際客戶 Cympotek

    則專注提供品牌包裝材料、以及能協助品牌 增長的新零售、一物一碼方案,以為品牌和客戶之間打 造高黏度的用戶體驗。 30+全球精選供應鏈 10+國際客戶
  2. 團隊 Team Member 團隊成員 15 人 包含微型工廠,開發團隊,採購,行政,前沿處理… Team Size: 15

    Members Including micro-factory operators, development team, procurement, administrative staff, and front-end processing specialists…
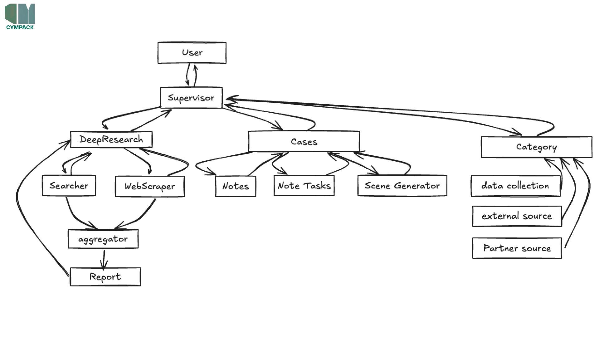
  3. Crew (團隊) 最高層級的組織,管理 AI agent 團隊,監督工作流程,確保協作並交付成果。 AI Agents (AI 代理)

    專業化的團隊成員,具有特定的角色(如研究員、製造),使用指定的工具, 可以委派任務並做出自主決策。 Agent 們可以互相分享見解 (share state) 並 協調任務以達成複雜目標。 Tasks (任務) 個別的作業,有明確的目標,使用特定的工具,並產出可行的結果,這些結 果會饋送到更大的流程中。 Process (流程管理系統) 定義協作模式,控制任務分配和管理互動,確保高效執行。