Upgrade to Pro — share decks privately, control downloads, hide ads and more …

It's the empathy, stupid! Damit dein Management...

Sponsored · Your Podcast. Everywhere. Effortlessly. Share. Educate. Inspire. Entertain. You do you. We'll handle the rest.

It's the empathy, stupid! Damit dein Management dich endlich versteht!

Bill Clinton hatte den Wahlkampfslogan „It's the economy, stupid“. Dahinter steht der Gedanke, dass eine gesunde Wirtschaft die Grundlage für eine gesunde Gesellschaft ist.
Einige von uns haben vergessen, was die Grundlage für eine gesunde Organisation ist. Als agile Missionare und Prediger der Softwareentwicklung haben wir unsere Vorstände und C-Levels mit Praktiken und Methoden traktiert, an die wir glaubten. Aber wir konnten sie nicht überzeugen. Stattdessen sprachen sie immer nur über Zahlen, Umsätze und wirtschaftliche Aspekte. Ich muss zugeben: Ich bin selbst schuldig im Sinne der Anklage.
Deshalb müssen wir die Art und Weise ändern, wie wir mit Führungskräften, Vorständen und C-Levels kommunizieren. Und Empathie und wirtschaftliches Denken sind die Eckpfeiler dafür. Was will mein Gegenüber erreichen? Was ist ihm wichtig? An wen berichtet sie? Was ist für ihre Führungskräfte wichtig? Woran werden sie gemessen? Wie kann ich meine Ziele mit denen meines Gegenübers verknüpfen und mit wirtschaftlichen Fakten argumentieren?
Dieser Vortrag soll euch helfen, erfolgreicher zu sein – indem ihr andere erfolgreich macht und indem ihr was euch wichtig ist in einer anderen Sprache sagt.

Avatar for Konstantin Diener

Konstantin Diener

May 22, 2025
Tweet

More Decks by Konstantin Diener

Other Decks in Technology

Transcript

  1. 1. Wir dürfen kein Refactoring machen. 2. Wir bekommen keine

    Zeit, die Bibliotheken zu aktualisieren, weil Sales ständig Features reindrückt. 3. Wir bekommen keine Lizenz für XYZ. 4. Wir brauchen dringend einen weiteren Entwickler im Team. 5. Es dürfen nicht alle Teammitglieder ins Review. 6. Unser Projekt wurde pausiert und sollte wieder starten. 7. Wir könnten mit diesem Feature mehr Kunden gewinnen. Situationen
  2. Ich war immer erfolgreich, wenn ich meine Vorgesetzten erfolgreich gemacht

    habe. Christoph H., Teamleiter bei einem Kunden
  3. In Vorstandssitzungen geht es ausschließlich um Kosten & Umsätze –

    und um Übernahmen. Silke Kanes, https://www.youtube.com/watch?v=bPk2teEBN00
  4. 1. Umsätze erhöhen. 2. Kosten senken. 3. Neukundengeschä ft und

    Marktanteil erhöhen. 4. Mehr Umsatz mit bestehenden Kunden machen. 5. Wert für die Anteilseigner erhöhen. Geschä ft sziele
  5. 1. Wir dürfen kein Refactoring machen. 2. Wir bekommen keine

    Zeit, die Bibliotheken zu aktualisieren, weil Sales ständig Features reindrückt. 3. Wir bekommen keine Lizenz für XYZ. 4. Wir brauchen dringend einen weiteren Entwickler im Team. 5. Es dürfen nicht alle Teammitglieder ins Review. 6. Unser Projekt wurde pausiert und sollte wieder starten. 7. Wir könnten mit diesem Feature mehr Kunden gewinnen. Situationen
  6. Red Schreibe einen Test, der fehlschlägt. Green Sorge dafür, dass

    der Code den Test besteht. Refactor Verbessere deinen Code.
  7. 1. Wir dürfen kein Refactoring machen. 2. Wir bekommen keine

    Zeit, die Bibliotheken zu aktualisieren, weil Sales ständig Features reindrückt. 3. Wir bekommen keine Lizenz für XYZ. 4. Wir brauchen dringend einen weiteren Entwickler im Team. 5. Es dürfen nicht alle Teammitglieder ins Review. 6. Unser Projekt wurde pausiert und sollte wieder starten. 7. Wir könnten mit diesem Feature mehr Kunden gewinnen. Situationen
  8. Scientific wild-ass guess (SWAG) is an American English slang term

    meaning a rough estimate made by an expert in the field, based on experience and intuition. It is similar to the slang word guesstimate https://en.wikipedia.org/wiki/Scientific_wild-ass_guess
  9. Ver | lust | aver | si | on, die

    bezeichnet in der Psychologie und Ökonomie die Tendenz, Verluste höher zu gewichten als Gewinne. Wikipedia
  10. 1. Wir dürfen kein Refactoring machen. 2. Wir bekommen keine

    Zeit, die Bibliotheken zu aktualisieren, weil Sales ständig Features reindrückt. 3. Wir bekommen keine Lizenz für XYZ. 4. Wir brauchen dringend einen weiteren Entwickler im Team. 5. Es dürfen nicht alle Teammitglieder ins Review. 6. Unser Projekt wurde pausiert und sollte wieder starten. 7. Wir könnten mit diesem Feature mehr Kunden gewinnen. Situationen
  11. 1. Wir dürfen kein Refactoring machen. 2. Wir bekommen keine

    Zeit, die Bibliotheken zu aktualisieren, weil Sales ständig Features reindrückt. 3. Wir bekommen keine Lizenz für XYZ. 4. Wir brauchen dringend einen weiteren Entwickler im Team. 5. Es dürfen nicht alle Teammitglieder ins Review. 6. Unser Projekt wurde pausiert und sollte wieder starten. 7. Wir könnten mit diesem Feature mehr Kunden gewinnen. Situationen
  12. 1. Wir dürfen kein Refactoring machen. 2. Wir bekommen keine

    Zeit, die Bibliotheken zu aktualisieren, weil Sales ständig Features reindrückt. 3. Wir bekommen keine Lizenz für XYZ. 4. Wir brauchen dringend einen weiteren Entwickler im Team. 5. Es dürfen nicht alle Teammitglieder ins Review. 6. Unser Projekt wurde pausiert und sollte wieder starten. 7. Wir könnten mit diesem Feature mehr Kunden gewinnen. Situationen
  13. Kosten (alle im Review) Kosten (zwei Vertreter) 600 € 6

    * 1h * 100 €/h 200 € 2 * 1h * 100 €/h
  14. Kosten (alle im Review) Kosten (zwei Vertreter) 600 € 6

    * 1h * 100 €/h 650 € 6 * ¾ h * 100 €/h
  15. Kosten (alle im Review) Kosten (zwei Vertreter) 600 € 6

    * 1h * 100 €/h 750 € 2 * ½ h * 100 €/h
  16. 1. Wir dürfen kein Refactoring machen. 2. Wir bekommen keine

    Zeit, die Bibliotheken zu aktualisieren, weil Sales ständig Features reindrückt. 3. Wir bekommen keine Lizenz für XYZ. 4. Wir brauchen dringend einen weiteren Entwickler im Team. 5. Es dürfen nicht alle Teammitglieder ins Review. 6. Unser Projekt wurde pausiert und sollte wieder starten. 7. Wir könnten mit diesem Feature mehr Kunden gewinnen. Situationen
  17. 0 € 3.500.000 € 7.000.000 € 10.500.000 € 14.000.000 €

    Februar April Juni August Oktober Dezember
  18. 1. Wir dürfen kein Refactoring machen. 2. Wir bekommen keine

    Zeit, die Bibliotheken zu aktualisieren, weil Sales ständig Features reindrückt. 3. Wir bekommen keine Lizenz für XYZ. 4. Wir brauchen dringend einen weiteren Entwickler im Team. 5. Es dürfen nicht alle Teammitglieder ins Review. 6. Unser Projekt wurde pausiert und sollte wieder starten. 7. Wir könnten mit diesem Feature mehr Kunden gewinnen. Situationen
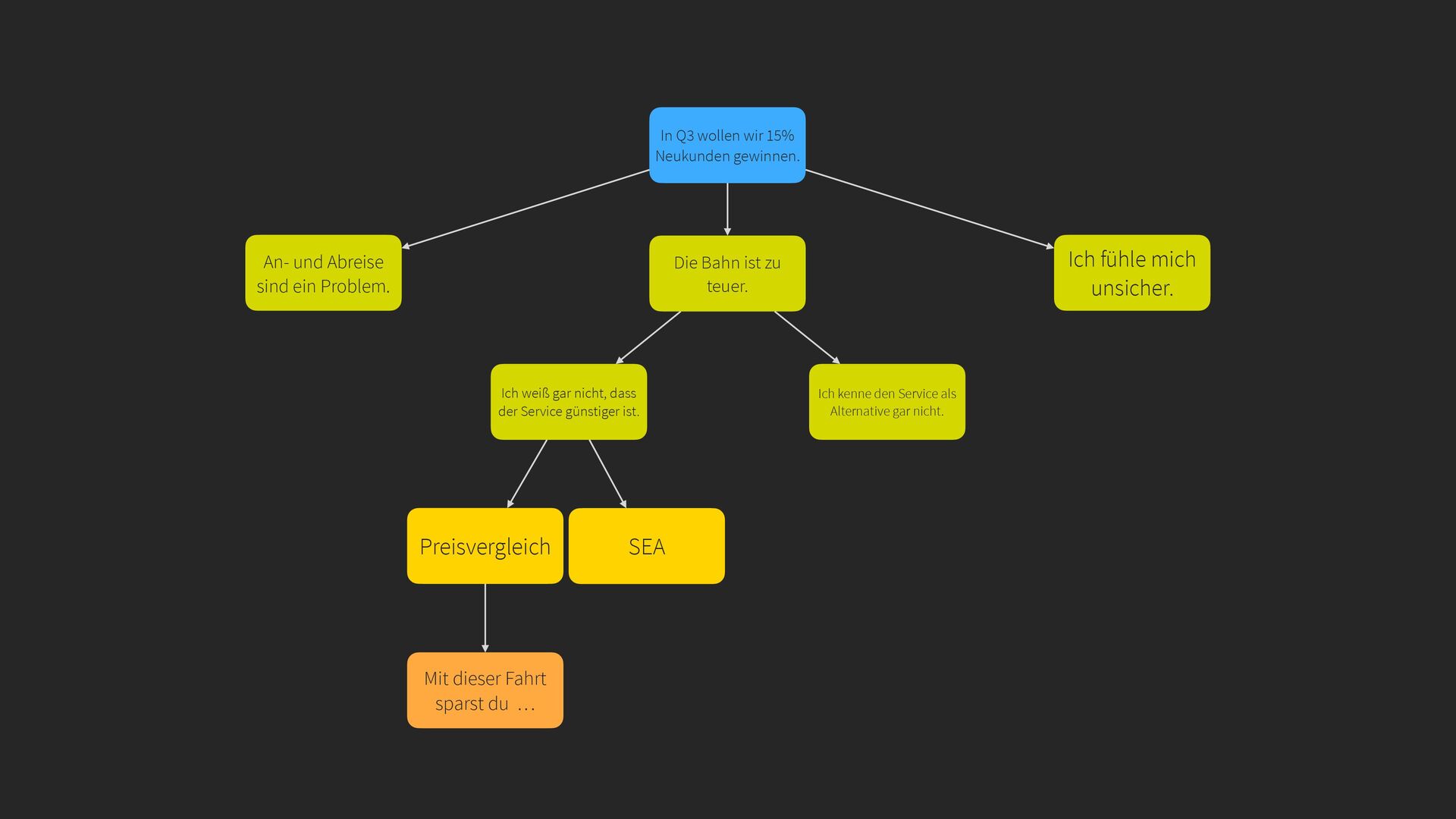
  19. In Q3 wollen wir 15% Neukunden gewinnen. An- und Abreise

    sind ein Problem. Ich weiß gar nicht, dass der Service günstiger ist. Preisvergleich Mit dieser Fahrt sparst du … Die Bahn ist zu teuer. Ich fühle mich unsicher. Ich kenne den Service als Alternative gar nicht. SEA
  20. • Entscheider interessieren sich (fast) nur für Kosten und Umsätze.

    • Findet heraus, was eurem Entscheider wichtig ist. • Argumentiert immer über Gewinnzuwachs oder Kosteneinsparung. • Erzählt Geschichten in ihrem Horizont. • Verwendet SWAG. Andere machen es auch. • Nutzt die Verlustaversion. Spickzettel