Upgrade to Pro — share decks privately, control downloads, hide ads and more …

Die neue Wert-Schätzung im Produktmanagement - ...

Sponsored · Your Podcast. Everywhere. Effortlessly. Share. Educate. Inspire. Entertain. You do you. We'll handle the rest.

Die neue Wert-Schätzung im Produktmanagement - Was ist denn überhaupt Wert?

Wert für den Kunden (Customer Value) und Wert fürs Unternehmen (Business Value), aber vielleicht auch Wert für die Gesellschaft. Aber was bedeutet eigentlich Wert fürs Produktmanagement? Welche Arten von Wert gibt es?

Die Zeiten und Budgets werden aktuell enger, da ist es umso wichtiger, sich mal intensiv mit dem Konzept von Wert zu beschäftigen …

Avatar for Konstantin Diener

Konstantin Diener

May 15, 2025

More Decks by Konstantin Diener

Other Decks in Business

Transcript

  1. https://svpg.com/four-big-risks/ value risk Kunden werden es kaufen bzw. Benutzer werden

    es benutzen. usability risk Benutzer finden heraus, wie es benutzt wird. feasibility risk Wir können es bauen (Zeit, Fähigkeiten, Technologie). business viability risk Es funktioniert für unsere Firma.
  2. https://svpg.com/four-big-risks/ value risk Kunden werden es kaufen bzw. Benutzer werden

    es benutzen. usability risk Benutzer finden heraus, wie es benutzt wird. feasibility risk Wir können es bauen (Zeit, Fähigkeiten, Technologie). business viability risk Es funktioniert für unsere Firma.
  3. nach Melissa Perris „Value Exchange System“ Probleme Wünsche Bedürfnisse Wert

    für die Kunden (Outcome) Wert für die Anbieter (Impact) Produkte oder Services €€€ Anbieter Kunden
  4. Wert finden (Discovery) Werthypothesen erzeugen 1 Wert scha ff en

    (Delivery) kleine Experimente zu den Hypothesen bauen 2 Wert messen Ergebnisse der Experimente messen 3 Build Measure Learn
  5. Wert finden (Discovery) Werthypothesen erzeugen 1 Wert scha ff en

    (Delivery) kleine Experimente zu den Hypothesen bauen 2 Wert messen Ergebnisse der Experimente messen 3
  6. Vision Statement Kurze Beschreibung der Vision/Idee Zielgruppe Welches Marktsegment/Ziel- oder

    Nutzer- gruppe soll das Produkt ansprechen? Dieser Punkt kann auch in Form einer Persona beschrieben sein. Bedürfnisse/Probleme Welche Bedürfnisse der Zielgruppe werden befriedigt? In welcher Form schafft das Produkt Wert für den Benutzer oder empfindet er es als wertvoll? Welche Emotionen weckt das Produkt? Top Features Welches sind die drei bis fünf wichtigsten Funktionen? Gibt es ein Alleinstellungsmerkmal (USP)? Geschäftsmodell Wie wird mit dem Produkt Geld verdient? Wer sind die zahlenden Kunden? Was ist der Kunde bereit zu bezahlen und wie bezahlt er? Konkurrenz Gibt es Organisationen am Markt, die ein ähnliches Produkt anbieten? Differenznutzen Was bietet das Produkt mehr, weniger oder anders gegenüber vergleichbaren Produkten? angelehnt an http://www.romanpichler.com/tools/vision-board cosee_VisionStatement_Plakat2019_ Druck.indd 1 15.11.18 10:17
  7. Vision Statement Kurze Beschreibung der Vision/Idee Zielgruppe Welches Marktsegment/Ziel- oder

    Nutzer- gruppe soll das Produkt ansprechen? Dieser Punkt kann auch in Form einer Persona beschrieben sein. Bedürfnisse/Probleme Welche Bedürfnisse der Zielgruppe werden befriedigt? In welcher Form schafft das Produkt Wert für den Benutzer oder empfindet er es als wertvoll? Welche Emotionen weckt das Produkt? Top Features Welches sind die drei bis fünf wichtigsten Funktionen? Gibt es ein Alleinstellungsmerkmal (USP)? Geschäftsmodell Wie wird mit dem Produkt Geld verdient? Wer sind die zahlenden Kunden? Was ist der Kunde bereit zu bezahlen und wie bezahlt er? Konkurrenz Gibt es Organisationen am Markt, die ein ähnliches Produkt anbieten? Differenznutzen Was bietet das Produkt mehr, weniger oder anders gegenüber vergleichbaren Produkten? angelehnt an http://www.romanpichler.com/tools/vision-board cosee_VisionStatement_Plakat2019_ Druck.indd 1 15.11.18 10:17 Zielgruppe Welches Marktsegment/Ziel- oder Nutzer- gruppe soll das Produkt ansprechen? Dieser Punkt kann auch in Form einer Persona beschrieben sein. Bedürfnisse/Probleme Welche Bedürfnisse der Zielgruppe werden befriedigt? In welcher Form schafft das Produkt Wert für den Benutzer oder empfindet er es als wertvoll? Welche Emotionen weckt das Produkt? Top Features Welches sind die drei bis fünf wichtigsten Funktionen? Gibt es ein Alleinstellungsmerkmal (USP)? Konkurrenz Gibt es Organisationen am Markt, die ein ähnliches Produkt anbieten? Differenznutzen Was bietet das Produkt mehr, weniger oder anders gegenüber vergleichbaren Produkten?
  8. https://hbr.org/2016/09/the-elements-of-value Emotional Wellness Therapeutic value Fun/Entertainment Provides access Reduces anxiety

    Attractiveness Rewards me Nostalgia Design/aesthetics Badge value Functional Informs Sensory appeal Variety Quality Reduces costs Avoids hassles Reduces e ff ort Saves time Makes money Organizes Integrates Connects Reduces risks Simplifies Social Impact Sel ft ranscendence Life changing Motivation Heirloom A ff iliation/belonging Selfactualization Provides hope
  9. Verkau ft Wert an den Champion. Behandelt die Einwände der

    anderen Parteien. April Dunford https://aprildunford.substack.com/p/value-vs-objection-handling
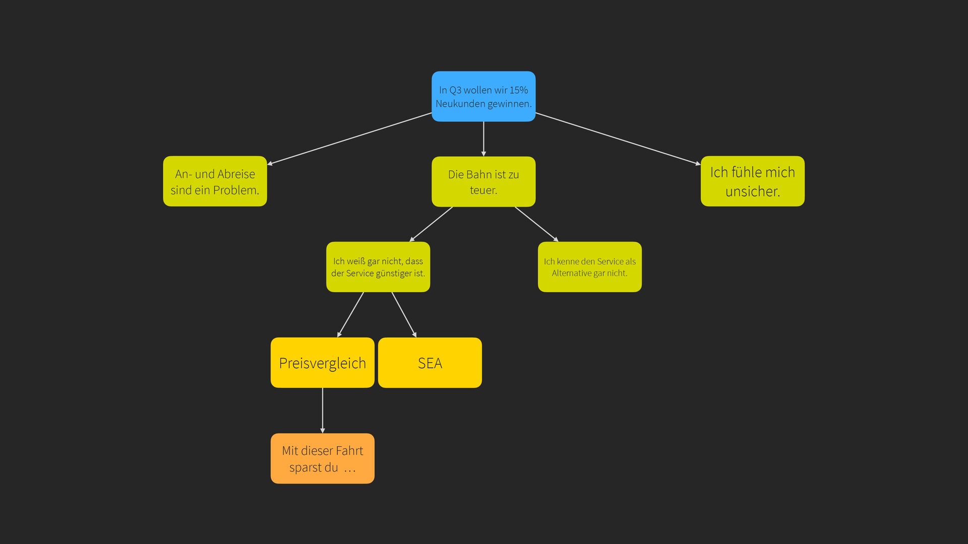
  10. In Q3 wollen wir 15% Neukunden gewinnen. An- und Abreise

    sind ein Problem. Ich weiß gar nicht, dass der Service günstiger ist. Preisvergleich Mit dieser Fahrt sparst du … Die Bahn ist zu teuer. Ich fühle mich unsicher. Ich kenne den Service als Alternative gar nicht. SEA
  11. Vision Statement Kurze Beschreibung der Vision/Idee Zielgruppe Welches Marktsegment/Ziel- oder

    Nutzer- gruppe soll das Produkt ansprechen? Dieser Punkt kann auch in Form einer Persona beschrieben sein. Bedürfnisse/Probleme Welche Bedürfnisse der Zielgruppe werden befriedigt? In welcher Form schafft das Produkt Wert für den Benutzer oder empfindet er es als wertvoll? Welche Emotionen weckt das Produkt? Top Features Welches sind die drei bis fünf wichtigsten Funktionen? Gibt es ein Alleinstellungsmerkmal (USP)? Geschäftsmodell Wie wird mit dem Produkt Geld verdient? Wer sind die zahlenden Kunden? Was ist der Kunde bereit zu bezahlen und wie bezahlt er? Konkurrenz Gibt es Organisationen am Markt, die ein ähnliches Produkt anbieten? Differenznutzen Was bietet das Produkt mehr, weniger oder anders gegenüber vergleichbaren Produkten? angelehnt an http://www.romanpichler.com/tools/vision-board cosee_VisionStatement_Plakat2019_ Druck.indd 1 15.11.18 10:17 Geschäftsmodell Wie wird mit dem Produkt Geld verdient? Wer sind die zahlenden Kunden? Was ist der Kunde bereit zu bezahlen und wie bezahlt er?
  12. Scientific wild-ass guess (SWAG) is an American English slang term

    meaning a rough estimate made by an expert in the field, based on experience and intuition. It is similar to the slang word guesstimate https://en.wikipedia.org/wiki/Scientific_wild-ass_guess
  13. Wert finden (Discovery) Werthypothesen erzeugen 1 Wert scha ff en

    (Delivery) kleine Experimente zu den Hypothesen bauen 2 Wert messen Ergebnisse der Experimente messen 3
  14. Wert finden (Discovery) Werthypothesen erzeugen 1 Wert scha ff en

    (Delivery) kleine Experimente zu den Hypothesen bauen 2 Wert messen Ergebnisse der Experimente messen 3 Build Measure Learn