Upgrade to Pro — share decks privately, control downloads, hide ads and more …

hemorragias del primer trimestre

Sponsored · Your Podcast. Everywhere. Effortlessly. Share. Educate. Inspire. Entertain. You do you. We'll handle the rest.
Avatar for Dr. Re Dr. Re PRO
December 08, 2025
36k

hemorragias del primer trimestre

Avatar for Dr. Re

Dr. Re PRO

December 08, 2025

Transcript

  1. • PRECOZ: <14 SDG 80% • TARDÍO: 14 - 22

    SDG • RECURRENTE: 2 O > PERDIDA DE LA GESTACIÓN ANTES DE LAS 22 SDG O PESO <500GR. ABORTO DEFINICION Y ETIOLOGIA 50% ANOMALIAS CROMOSOMICAS
  2. ETIOLOGIA FACTORES OVULARES 50-% ALTERACIÓN CROMOSÓMICA TRISOMIAS 16, 22,13, 18,

    MONOSOMIA X TURNER TRIPLOIDIAS O TETRAPLOIDIAS FACTORES MATERNOS INFECCIONES (TORCH) ENFERMEDADES CRONICAS GRAVES ENDOCRINOPATIAS DESNUTRICION GRAVE TABACO Y ALCOHOL CAFÉ > 4 TAZAS FACTORES INMUNOLOGICOS SAAF FACTOR UTERINO MIOMAS SX DE ASHERMAN INCOMPETENCIA CERVICAL INSUFICIENCIA CERVICO ISTMICA OTRAS ANOMALIAS DEL TROFOBLASTO MUTACIONES AISLADAS ENVEJECIMIENT O DE LOS GAMETOS CAUSA MAS FRECUENTE CERCLAJE SEMANA 12-14 SI PERDIDAS REPETIDAS
  3. EPIDEMIOLOGIA RIESGO DE ABORTO 30% 6 SDG 10% 7- 9

    5% > 9 SDG ABORTO CON LA EDAD 20-30 AÑOS 17% 40 AÑOS 40% 45 AÑOS 80%
  4. HISTORIA CLÍNICA Y EXAMEN FÍSICO COMPLETO ECOGRAFÍA TRANSVAGINAL DIAGNOSTICO •

    LA GCH SE PUEDE DETECTAR A LOS 9 DIAS DE LA FECUNDACION • SE DUPLICA CADA 1-2 DIAS. • EN LOS ABORTOS DESCIENDEN LOS NIVELES
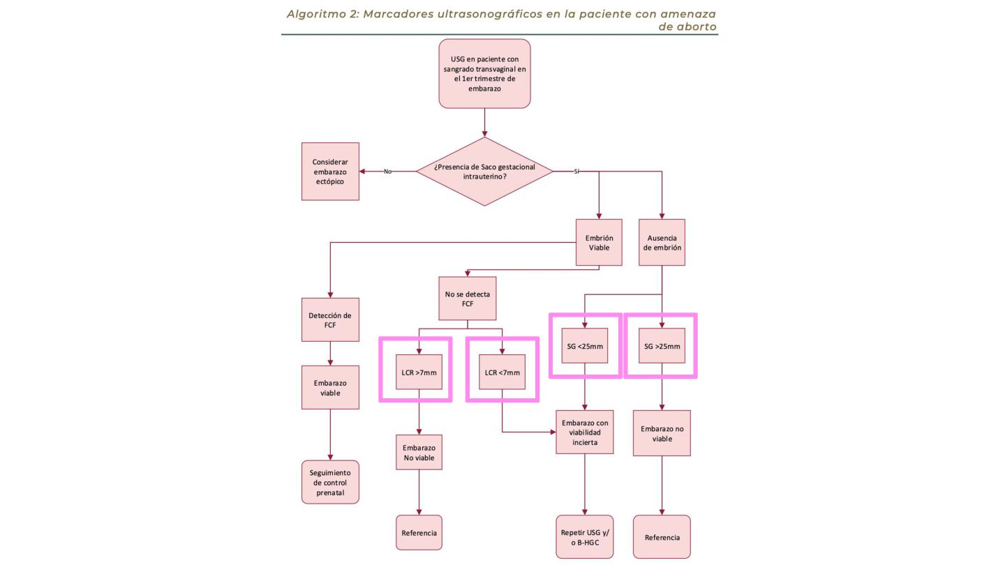
  5. • ESPECULOSCOPÍA • TACTO VAGINAL • USG REALIZAR SIEMPRE EN

    ABORTO Y AMENAZA DE ABORTO EXAMEN FÍSICO • VIABILIDAD: EMBRIÓN CON FC Y LCR > 7 • VIABILIDAD INCIERTA: LCR < 7MM O SACO < 25MM REPETIR USG EN 7 – 14 DÍAS • IMPLANTACIÓN • SACO VITELINO (YOLK) • LCR • VITALIDAD: FCF
  6. DEFINICIONES DE ABORTO Término Definición Amenaza de aborto Sangrado vaginal

    con cérvix cerrado y actividad cardíaca fetal presente. Aborto en evolución Hemorragia genital persistente, actividad uterina reconocible clínicamente y modificaciones cervicales Aborto inevitable Hemorragia genital intensa, RPM, sin modificaciones cervicales o actividad uterina, complicaciones que hacen imposible continuar la gestación por GPC (*Actualmente se engloba aborto en evolución e inevitable en ABORTO EN CURSO) Aborto incompleto Expulsión parcial de los productos de la concepción, con restos retenidos en cavidad uterina. Aborto completo Expulsión total de los productos de la concepción, con cavidad uterina vacía. Aborto diferido (retenido) Muerte embrionaria o fetal sin expulsión del producto, generalmente sin sangrado y con cérvix cerrado.
  7. TRATAMIENTO AMENAZA DE ABORTO AMBULATORIO - Reposo - Analgésicos y

    antiespasmódicos - Progesterona hasta semana 12 - Medición seriada de B-HCG C2/3 días - Seguimiento ecográfico TV semanal
  8. ABORTO COMPLETO EXPULSIÓN TOTAL DEL PRODUCTO Y QUE, POR LO

    TANTO, NO REQUIERE EVACUACION COMPLEMENTARIA TRATAMIENTO ABORTO COMPLETO
  9. < 10 SDG AMBULATORIO 10-12 SDG AMBULATORIO SUPERVISADO > 12

    SDG HOSPITALARIO TRATAMIENTO DE ABORTO SEGUIMIENTO A LOS 7 Y 14 DIAS EXPECTANTE MÉDICO INSTRUMENTADO
  10. EXPECTANTE = SÓLO EN INCOMPLETO, <8-12 SDG, SIN COMPLICACIONES MÉDICO

    = TODOS* QUIRÚRGICO* = SANGRADO PERSISTENTE, INESTABLE, SÉPTICO, ENFERMEDAD TROFOBLÁSTICA, INDUCIDO >14SDG RESUMEN DE TRATAMIENTO
  11. INDICADO EN PACIENTES CON ABORTO INCOMPLETO, SACO INTACTO QUE NO

    DESEAN OTRO TIPO DE TRATAMIENTO (HASTA LAS 8-12 SEMANAS) ALTAMENTE EFECTIVO EN EL ABORTO INCOMPLETO ÉXITO 82-96% POCO EFECTIVO EN EL ABORTO DIFERIDO ÉXITO 28% MANEJO EXPECTANTE DAR DATOS DE ALARMA PARA URGENCIAS
  12. • MIFE + MISO en diferido o inducido • MISO

    en incompleto o inevitable • La dosis y vía de administración de miso cambia después de la semana 14-12 - Mife: Bloqueo del receptor de progesterona - Miso: Análogo sintético de prostaglandina EI
  13. SANGRADO EXCESIVO PERSISTENTE O INESTABILIDAD HEMODINÁMICA O ABORTO SÉPTICO O

    ENFERMEDAD TROFOBLÁSTICA O INDUCIDO > 14 SDG ANALGESIA: AINES Y BLOQUEO PARACERVICAL ATB: 200MG DOXICICLINA 1HR ANTES DE PROCEDIMIENTO MISOPROSTOL 400MCG 1-3 HRS ANTES DE PROCEDIMIENTO MIFEPRISTONA 200MG VO 1-2 DÍAS ANTES TRATAMIENTO QUIRÚRGICO
  14. INDICACIONES LUI = ALTURA UTERINA > 11CM Y DILATACIÓN >

    O = 1 CM AMEU = ALTURA UTERINA < 11 CM Y DILATACIÓN < O = 1 CM LUI ESTÁ EN DESUSO SÓLO USAR SI NO HAY AMEU* LUI* Y AMEU
  15. EMBARAZO ECTOPICO GESTACIÓN IMPLANTADA FUERA DE LA CAVIDAD ENDOMETRIAL CIRUGÍA

    TUBÁRICA PREVIA EPI PREVIA EMBARAZO ECTÓPICO PREVIO USO DE DIU
  16. Diagnostico Β-HGC >1500 NO SE DUPLICA C/2 DIAS Progesterona <

    5 ng/ml USG TV Laparoscopia Laparotomía AUSENCIA DE GESTACION ANTE DUDA DX BHGC > 1500 + AUSENCIA DE GESTACION INTRAUTERINA POR USG TV = EMBARAZO ECTOPICO SENSIBILIDAD 84% ESPECIFICIDAD 95%
  17. HEMODINÁMICAMENTE ESTABLE ESCASA O NULA CANTIDAD DE LÍQUIDO LIBRE <

    100 MASA ANEXIAL PEQUEÑA <2 CM AUSENCIA DE EMBRIOCARDIA TRATAMIENTO ESPECTANTE BHCG < 1000 INICIAL NO SE RECOMIENDA
  18. INDICACIONES HEMODINAMICAMENTE ESTABLE MASA <4CM TUBARICO NO ROTO SIN DATOS

    DE SANGRADO CONTRAINDICACIONES RELATIVAS MASA >4CM ACTIVIDAD CARDIACA EMBRIONARIA ABSOLUTAS LACTANCIA MATERNA DISFUNCION RENAL, PULMONAR, HEPATICA O HEMATOLOGICA HIPERSENSIBILIDAD ENFERMEDAD ACIDO PEPTICA BHCG < 5000 TRATAMIENTO MEDICO METROTEXATE
  19. ENFERMEDAD TROFOBLASTICA GESTACIONAL MOLA COMPLETA MOLA PARCIAL NEOPLASIA TROFOBLASTICA GESTACIONAL

    CORIOCARCINOMA TUMOR DEL SITIO PLACENTARIO MOLA INVASORA 60–80 % de los casos
  20. MOLA Característica Mola completa Mola parcial Genética Diploide (46 XX

    o 46 XY, origen paterno) Triploide (69 XXY, 69 XXX, origen paterno y materno) Presencia de embrión Ausente Presente, anómalo y no viable Frecuencia 60–80 % de los casos 20–40 % de los casos Factores de riesgo Edad > 40 años, antecedente de mola previa, abortos previos Igual que completa Clínica típica Hemorragia uterina anormal, útero mayor al esperado, hiperémesis, expulsión de vesículas, Hemorragia uterina anormal, útero acorde o discretamente aumentado, clínica menos florida β-hCG Muy elevada (> 100,000 mUI/mL), mayor riesgo de hipertiroidismo Moderadamente elevada USG característico “Tormenta de nieve” o “panal de abejas”, ausencia de saco gestacional ni feto Placenta aumentada con espacios quísticos, saco gestacional y feto malformado Tratamiento AMEU (preferido), oxitocina profiláctica; histerectomía si sangrado masivo y sin deseo reproductivo Igual que completa Seguimiento β-hCG semanal hasta negativos, luego mensual por 6 meses con anticoncepción Igual que completa Riesgo de enfermedad trofoblástica persistente 15–20 % 1–5 % Indicación de quimioterapia β-hCG en ascenso o estable > 2-3 semanas, β-hCG detectable > 6 meses, metástasis clínicas o radiológicas Igual criterio Metrotexate / actinomicina si riesgo <6 EMA-CO si riesgo >7
  21. CAVIDAD OCUPADA POR MULTITUD DE ECOS DE GRAN AMPLITUD COMPLETA:

    COPO DE NIEVE, RACIMOS DE UVAS USG DE ELECCIÓN COMPLETA DIAGNOSTICO
  22. • DIAGNÓSTICO Y TRATAMIENTO DEL EMBARAZO TUBARIO 2009 GRR •

    DIAGNOÓTICO Y TRATAMIENTO DEL EMBARAZO ECTOPICO EN MUJERES EN EDAD REPRODUCTIVA EN EL SEGUNDO Y TERCER NIVEL DE ATENCIÓN 2013 GER • DIAGNOSTICO Y TRATAMIENTO DE LA ENFERMEDAD TROFOBLASTICA GESTACIONAL GRR • PREVENCION, DIAGNOSTICO, TRATAMIENTO Y REFERENCIA DE LA PACIENTE CON AMENAZA DE ABORTO EN EL PRIMER Y SEGUNDO NIVEL DE ATENCION 2020 • LINEAMIENTO TECNICO PARA LA ATENCION DEL ABORTO SEGURO EN MEXICO 2022 BIBLIOGRAFIA