Upgrade to Pro — share decks privately, control downloads, hide ads and more …

ENFERMEDAD PULMONAR OBSTRUCTIVA CRÓNICA

Avatar for Dr. Re Dr. Re PRO
May 23, 2025
21k

ENFERMEDAD PULMONAR OBSTRUCTIVA CRÓNICA

Avatar for Dr. Re

Dr. Re PRO

May 23, 2025
Tweet

Transcript

  1. DEFINICIÓN Y EPIDEMIOLOGÍA Enfermedad prevenible y tratable que se caracteriza

    por la presencia de síntomas respiratorios persistentes y limitación del flujo aéreo debido a alteraciones alveolares y/o de las vías aéreas, generalmente causadas por exposición significativa a gases o partículas nocivas 4° lugar Mortalidad en México PREVALENCIA ES IGUAL ENTRE HOMBRES Y MUJERES
  2. ETIOLOGÍA Y FACTORES DE RIESGO TABACO EXPOSICIÓN A HUMO DE

    BIOMASA (CARBON – LEÑA) POLVOS, GASES ANTECEDENTE FAMILIAR DE EPOC, ASMA O ATOPIA >40 AÑOS
  3. PATOGENIA Respuesta inflamatoria a irritantes crónicos Neutrófilos, macrófagos y linfocitos

    (cd8) Liberación de mediadores inflamatorios quimiotácticos Amplificación del proceso inflamatorio (TNF-A, IL-1B, IL-6) e inducción de cambios estructurales (TGF-B) CAUSAS O FACTORES RELACIONADOS LOCALIZACIÓN EN EL PULMÓN LOCALIZACIÓN EN EL ACINO TIPO Tabaco, edad avanzada Campos superiores Central (bronquiolo respiratorio) CENTROACINAR Difuso en déficit de A1AT, a veces focal en ancianos. Campos inferiores Uniforme PANACINAR Jóvenes Neumotórax espontáneo por rotura de bullas Subpleural en campos superiores Distal PARASEPTAL
  4. PREVENCIÓN Suspender el consumo de tabaco para evitar el desarrollo

    y progresión de EPOC Después de 1-5 años disminuye la mitad el riesgo enfermedad coronaria y reduce la tasa de mortalidad del cáncer pulmonar. Evitar la exposición a humo de combustibles de biomasa Vacunar contra neumococo (reduce la probabilidad de desarrollar NAC y reduce exacerbaciones) Vacunar contra influenza (disminuye exarcebaciones)
  5. CLÍNICA DISNEA (70%) (+ Temprano) TOS CRONICA (60%) PRODUCCIÓN DE

    ESPUTO (63%) SIBILANCIAS OPRESIÓN TORÁCICA BRONQUITIS CRÓNICA TOS Y EXPECTORACIÓN POR 3 MESES POR 2 AÑOS SEGUIDOS CONCEPTO CLÍNICO ENFISEMA DILATACIÓN DEL ACINO Y DESTRUCCIÓN DE LA PARED ALVEOLAR CONCEPTO ANATOMOPATOLÓGICO Los síntomas empeoran frecuentemente durante las mañanas MEMORIA
  6. DIAGNÓSTICO SÍNTOMAS COMPLATIBLES FEV1/FVC <0.7 RX DE TORÁX: Complementario •

    Hiperinflación (diafragma plano) • Hiperlucidez pulmonar • Disminución de las marcas vasculares. ESPIROMETRÍA CON BRONCODILATADOR DEFINITIVO Tamizaje si >40 años con clínica sugestiva CONFIRMA EPOC NO REALIZAR TAC DE TORÁX DE RUTINA EN LOS PACIENTES CON EPOC.
  7. TRATAMIENTO NO FARMACOLÓGICO MULTIDISCIPLINARIO • MEDIDA TERAPÉUTICA MÁS IMPORTANTE •

    AL MENOS 1-5 AÑOS ABANDONO HÁBITOS TABÁQUICOS • INDICAR CUANDO : PaO2 reposo <55 mmhg ó Sat O2 < 88% o PaO2 >55 pero <60 mmhg con HAP, poliglobulia o trastornos del rítmo cardiaco • MÍNIMO DE >16 HRS DÍA • Paciente estable en tratamiento con broncodilatadores • Revaloración anual OXIGENOTERAPIA CRÓNICA DOMICILIARIA Objetivo: >60 mmHg y/o SaO2 >90% NOTA: La oxigenoterapia se debe prescribir en fase estable y pacientes con adecuado tratamiento. Prolonga la supervivencia.
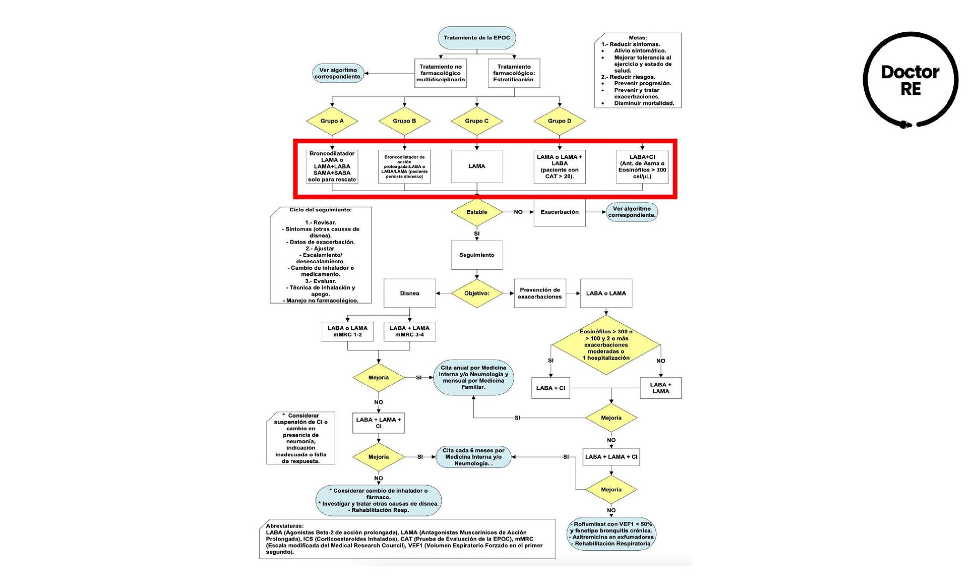
  8. TRATAMIENTO FARMACOLÓGICO GENERALIDADES PILAR: BRONCODILATADORES • ACCIÓN CORTA 4-6HRS SALBUTAMOL,

    TERBUTALINA, FENOTEROL • ACCIÓN PROLONGADA 12HR SALMETEROL Y FORMOTEROL AGONISTAS B2 • ACCIÓN CORTA: INICIO 15-30MINS, DURACIÓN 8HRS (B.IPRATROPIO) • ACCIÓN PROLONGADA: 24HRS (BROMURO TIOTROPIO) ANTAGONISTAS MUSCARÍNICOS • SOLO USAR SI • 1.- DESPUÉS DE EXACERBACIÓN NO SE PUEDE DEJAR EL ESTEROIDE • 2.- EPOC GRAVE > 2 AÑOS ESTEROIDES INHALADOS 1.- B AGONISTA ACCIÓN CORTA (SABA) RESCATE 3.-ANTAGONISTA MUSCARÍNICO LARGA DURACIÓN (LAMA) 2.-ANTAGONISTA MUSCARÍNICO DE CORTA DURACIÓN (SAMA) 1.- INICIAR SIEMPRE CON SABA o SAMA PRN 2.- LAMA + SABA 4.- B AGONISTA ACCIÓN LARGA (LABA)
  9. TRATAMIENTO SEGÚN SÍNTOMAS Y RIESGO DE EXACERBACIONES GRUPO A (Mínimamente

    sintomáticos, bajo riesgo de exacerbaciones) 1.- SAMA o SABA 2.- LAMA + SABA GRUPO B (Más sintomáticos, bajo riesgo de exacerbaciones) 1.- LAMA + SABA/SAMA (RESCATE) O 2.- LABA + SABA
  10. TRATAMIENTO SEGÚN SÍNTOMAS Y RIESGO DE EXACERBACIONES GRUPO C (Poco

    sintomáticos, alto riesgo de exacerbaciones) LAMA GRUPO D (Más sintomáticos, alto riesgo de exacerbaciones) LAMA O LABA + LAMA (DIFICULTAD RESPIRATORIA SEVERA)
  11. Evento agudo caracterizado por un empeoramiento de los síntomas respiratorios

    que va más allá de las variaciones normales en el día a día y que lleva a un cambio en el tratamiento farmacológico DEFINICIÓN TRATAMIENTO EXACERBACIONES CRITERIOS ANTHONISEN  Incremento en la frecuencia y gravedad de la tos  Aumento de disnea  Incremento en la producción de esputo en el volumen o cambios 2 o más criterios = ANTIBIÓTICO
  12. • Causa más común de exacerbaciones • H. Influenzae (13-50%),

    S. Pneumoniae (7-26%), M. Catharralis (9-21%) • Virales 34.1 % picornavirus 17.3% influenza 7.4% • 30% restante : contaminación ambiental, embolia pulmonar, idiopático. INFECCIONES (PRINCIPAL DETONADOR 70%) TRATAMIENTO EXACERBACIONES
  13. COMPLICACIONES FALLA CARDIACA (37.2%) FALLA CARDIACA (37.2%) TROMBOEMBOLIA PULMONAR (20.9%)

    TROMBOEMBOLIA PULMONAR (20.9%) NEUMONÍA (27.9%) NEUMONÍA (27.9%) NEUMOTÓRAX. NEUMOTÓRAX.
  14. TRATAMIENTO OXÍGENO A BAJO FLUJO: ALCANZAR SAT 88 A 92%

    VENTILACIÓN NO INVASIVA (BIPAP): EXARCEBACIÓN AGUDA DE EPOC VENTILACIÓN INVASIVA: * Falla respiratoria que pone en riesgo la vida en el momento * Falla en la ventilación no invasiva * Anormalidades en la gasometría arterial. PREVENCION EJERCICIO AERÓBICO 20-30 minutos 3-4 veces por semana (caminar, trotar, ciclismo, aerobics)
  15. REFERENCIA Falla al manejo en primer nivel o en el

    servicio de urgencias. Aparición de nuevos signos (cianosis, estado mental alterado, edema periférico). Incremento importante en los síntomas basales que se acompaña de un incremento en el requerimiento de oxígeno o signos de dificultad respiratoria. EPOC grave (FEV1 < 50% de lo previsto) Historial de exacerbaciones frecuentes Hospitalizaciones previas por exacerbaciones. Comorbilidades graves como neumonía, arritmias cardiacas, falla cardiaca, diabetes mellitus, falla renal, falla hepática. Fragilidad